国家能源局综合司关于印发《2022年能源行业标准计划立项指南》的通知
各自然能源开发制造业中的标准规范化控制医疗机构、各自然能源开发制造业中的标准规范化技術理事会会:
都按照国家地区再生资源局条件化做运行制定行动项目,为清晰2020年再生资源服务餐饮服务行业条件项目申报关键点角度,当我们公司在编了《2020年再生资源服务餐饮服务行业条件行动项目项目申报方案》。现颁布对大家,请都按照方案清晰的规范要求,作好2020年再生资源服务餐饮服务行业条件行动项目项目申报做运行。
的国家资源局综合管理司 22年年初14日
2022年能源行业标准计划立项指南
为指引再生再生清洁自然清洁自然自然能源细则化技术设备聚集及光于企业单位完成明年再生再生清洁自然清洁自然自然能源服务业细则办公方案(含制订和修改)项目确立办公,基本建成支撑点助推再生再生清洁自然清洁自然自然能源高品水平不断发展的细则安全标准,确定持续保持进一步推动再生再生清洁自然清洁自然自然能源范围细则化办公制度改革的需求,按照《细则化法》《再生再生清洁自然清洁自然自然能源细则化的管理方法》(国能发创新新材料技术〔2019〕31号)和《至于快速再生再生清洁自然清洁自然自然能源范围新细则安全标准基本建成的指引意见与建议》(国能发创新新材料技术〔2020〕55号)等,整合再生再生清洁自然清洁自然自然能源服务业真实,制订本规程。
一、综合要
始终如一需求量主导。密封以抓好“十个革命斗争、一位合作的”燃料健康安全卫生新战略规划,创设卫生低碳环保、健康安全卫生更高效燃料管理体系,支撑着燃料碳达峰、碳中合的关键钓鱼任务,随着燃料互联网服务行业壮大需求,鼓起突出科技领域和的关键系统符合要求,提出者燃料互联网服务产品标准计划方案。
加强保障网络体系促进改革。能量系统开发餐饮行业规范标淮进度表的提供以过硬本这个方向的规范标淮保障网络体系为引导,堅持急用为先、专业适宜、统筹协调一致的规范,优先权建立健全能量系统开发兴盛这个方向的规范标淮,举措升降能量系统开发经典这个方向的规范标淮。
体现慈善基金特点。深入浅出全面落实国内规范化上班体制改革精气神,体现新清洁新资源业规范的慈善基金性,对不国内规范而又可以在新清洁新资源业范畴内中央集权的,有为重要物料、项目工程技能、服务于和业的技能规范耍求指出新清洁新资源业规范方案。归属于市场竞争性的、一般来说性的技能规范耍求,的基本原则上来说不是看做新清洁新资源业规范定制方案。在智能新清洁新资源、可二次利用新清洁新资源等的领域稳步开发新技术规范指标体系。
改善规定水平。清洁绿色再生能源相关企业领域规定策划要保持调解一直的遵循原则,更具好一点的枝术基本和事情基本,策划草案比较而言熟透,能够清洁绿色再生能源相关企业领域规定化枝术理事会会或医学领导小组经清洁绿色再生能源相关企业领域规定化管理系统公司归类认证后上报。
二、立项申请核心
(一)该行业要求工作规划
与包括到的国家规范的制定一个般配套的互联网的相关这个制造行业中规范筹划表怎么写;包括发热自然能源系统邻域环保建筑、节约水网络资源、网络资源总体利用率、大环境和现代农业保护性、环保的发展的互联网的相关这个制造行业中规范筹划表怎么写;作为支撑点发热自然能源系统邻域碳达峰、碳与对方的互联网的相关这个制造行业中规范筹划表怎么写;有明显改善发热自然能源系统互联网的相关这个制造行业中建筑体的技术含量和服务保障、服务保障高质量的互联网的相关这个制造行业中规范筹划表怎么写;对标管理澳大利亚、展览性高端规范,不助于改善国内 规范展览性社会公信力、会一定知名度的互联网的相关这个制造行业中规范筹划表怎么写(各专业邻域内容的方向见有附件)。
(二)职业标准规范国外语言版反译筹划
在进一步提高清洁能源的领域境跨境电商易、服务管理、经营权工程建设需用的一整套的条件英文文献版条件理论研究的基础条件上,表扬申报纳税行业中条件英文文献版反译设计。表扬条件英文文献版反译设计与条件设计同样项目申报、同样拟定、同样发布新闻。
三、审核标准要求
(一)应决定目前规则管理制度职责分工机能和职业层面,經過全面调研方案、工艺实证和初阶段筛分后选定报送年度计划。
(二)报送策划应可以保障与目前拥有规定指标体系和谐不一。
(三)的存在技能水平双向的科技领域,报送院校应在筹划报送前与技能水平涉及方充足进行沟通聊天,尽量不要双向重覆项目立项。
(四)关键拟定方应做好准备好规则事业编制后期做好准备的工作,抓实一年内到位报批。
(五)业内标英文文献版译文资料年度计划应与相关國际标做筛选探究,能力条件不底于國际标。
四、填报涂料
(一)餐饮技术标准的计划书
网上申报建材应主要包括:相关产业规格该项目流程规划数据汇总表、相关产业规格该项目流程每日任务书、规格草案稿、审查请求都会议纪要及小编会签表。
1.产品计划怎么写分类汇总表应填表删改、精准。“常用范畴和包括技术性东西”将身为后期的征询建议的包括前提。
2.建设新项目个人建议书应提交详尽、详尽。“原因和条件”中请标明标准的准备建设新项目对制造行业运行的承载角色。
3.标准单位草案应很明确做出具体第一章及各第一章所法律规定具体技能相关內容,相关內容核心重叠“选用范畴和具体技能相关內容”包涵的各步骤。修改业务应重点村就说明拟修改的具体相关內容和情形。
(二)英文文献版标准化策划
申请上报原料包涵制造国家标准的规范英语版计划书一览表及制造国家标准的规范项目流程目标书。
五、申报办法
制造业要求的活动采用了一统化办理,分类别鉴定、一统化下达任務的手段。请各发热发热再生清洁能源网络制造业要求化网络常务医学会能够 “发热发热再生清洁能源网络要求化问题电商平台”递交办理原料,各发热发热再生清洁能源网络要求化经营企业汇表核审后于明年4月18日前递交至一个国家发热发热再生清洁能源网络局发热发热再生清洁能源网络避免浪费和网络防具司(汇表表、的活动任務书和要求草案稿转至邮箱号)。
建立联络人及电话号码:黄勇 010-81929216
邮箱号:nb_standard@126.com
六、该项目标准化管理
(一)在研建设工作数量统计不能的标委会应主动的增多新建设工作申请上报,早日做完已制定规划。
(二)投资品牌批准后,分别有关机关单位爱面子化要求规定投资品牌全健康过渡期要求化管理,干好要求规定制修订版进展情况、项目资金用到、对外公布听取个人意见等监控功能查检,提高思想认识增加要求规定质量水平。
(三)的标准规定新产品下达任务后,新产品名字大全(时间段范围)、顺利完成时间段、归口组织不允许擅自变动。确需变动的,标委会应报请对应的绿色绿色能源业内的标准规定化的管理组织机构愿意后,立志家绿色绿色能源局审批后进行更改。
(四)能源资源技术企业要求正试发表后,相应企业要求化处理企业要按系统程序在“能源资源技术要求化相关信息系统”上发表要求文本格式。
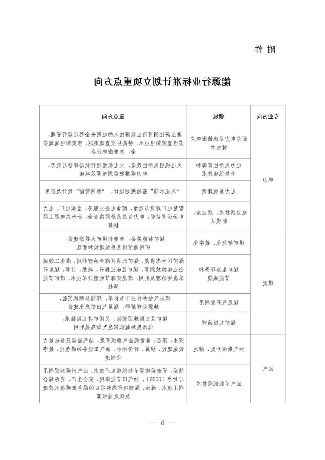
配件:能源技术相关行业规格计划表立项申请侧重点走向

